我记得去年 8 月 在「央妈宣布集体下调存量房贷利率」的几天前,中央三部委就曾经召开最高层金融会议。
和今天如出一辙,明日早上9点将会有一场重磅的中央会议。
同样是由央行、金管局、证监会三部委最高层领导召开《金融支持经济高质量发展有关情况》。

由于这次会议刚好是在美联储降息后,我们三部委最高层第一次正式召开的金融会议,重要程度可见一斑。
据说对于最近盛传的下调存量房贷、降准降息等手段都会有详细的解释。
希望明天会议后,会有全国行下调存量房贷利率的好消息吧。
我估计今年全国大概率会普遍下调存量房贷。
这两天有人惊喜地发现自己的存量房贷利率,竟然可以申请下调了。
刚好今天也有一些粉丝发了截图给我,表示自己的存量房贷利率成功申请调整。


比如上图,从5.22%下调至3.95%。
但到目前为止,官方也没有发文,银行也没有发声表示下调存量房贷利率,所以这到底是怎么回事呢?
我也咨询了一些银行工作人员,主要是两大原因。
1、大部分人的lpr利率都是每年1月1日统一调整,但也有的是自行定义的,现在可以重新申请调整定义日期,按照最新的lpr执行。
今年我们一共有过两次下调lpr,一次是2月LPR降息25个基点;7月降息了10个基点,一共加起来是35bp。
目前的lpr为3.85%。
可大部分人还是按照去年的4.2%,等到明年初才能调整,但如果你不想等的话,可以去找银行协商,更改自己的定义日期。
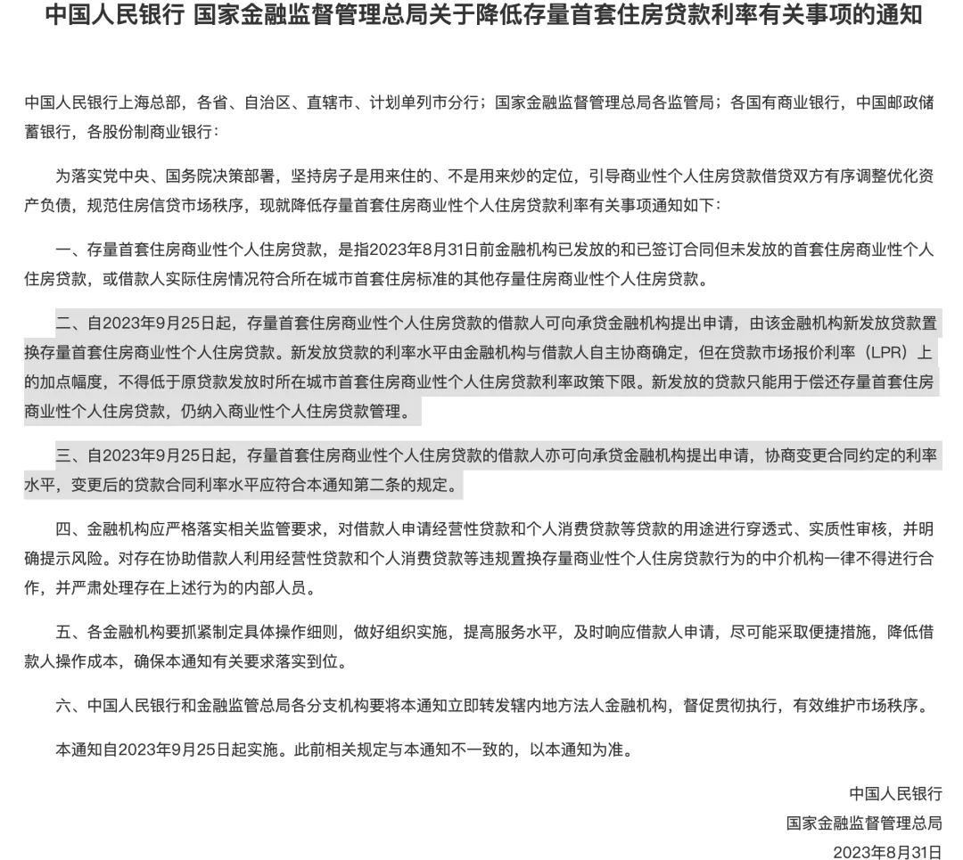
去年8月31日央行就发过一则通知,从2023年9月25日起,买家可以和银行协商加点幅度,最低可以协商到LPR+0基点,即按照LPR来还。

当然银行并不是所有地方的银行都受理的,我只能说,但大家可以去试试看,无非就是线上线下两种渠道申请。
会哭的孩子有糖吃,从一些截图来看,目前的确是有人已经成功申请下来了。
2、前几年很多人买房,二套房贷利率还有另外加点,但是今年很多城市重新定义首套住房标准,可以向银行申请更改为首套住房利率。
比如成都在8月12日重新定义首套房标准,只要你的房子是在2023年 8 月31号之前购买,且不在同一个区域,都属于首套房,都可以按照首套房的贷款利率申请调整。
前两天,就有网友表示自己两套房一套是2017年买入一套,2021年买入一套,商业贷款均未结清,目前两套房均成功下调为首套房贷利率!


这种情况一般在二线城市和一线城市比较常见,大家可以查询一下自己所在地的楼市政策。
如果对首套房认定标准做了更改,那就要赶紧银行走起了。
所以哪怕现在存量房贷利率没有普调,业主也可以根据自身情况去银行,和客户经理协商,按照最新的标准执行。
不过以上这些都是属于小范围的,并不是全国性的下调。
上周美联储降息后,由于我们没有跟,很多人都表示失望。
但大家也不用着急,央行肯定也有自己的节奏。
这两天市场有分析人士认为,中国正在酝酿更为广泛的刺激方案,以应对当前经济放缓的挑战。
从最近一些接近顶层的专家发言也能看出端倪:
首先是9月6号,前央行行长易纲在外滩金融峰会上表示:“中国现在应该把重点放在抵挡通S压力上。”
通S一直都是相对避讳的词语,如今算是公开承认了。
9月21日,国务院发展研究中心原副主任刘世锦在论坛上表示,建议未来两年内形成不低于10万亿元的经济刺激规模。

本来关于放水的言论,已经很长一段时间没有被提及了,但是自从美联储开启降息周期了,似乎又有希望了。
今天一大早央妈突然“降息”了,14天逆回购降息10个基点,从1.95%降息到了1.85%!
不过这个降息信号意义并不强,不代表我们下个月1年期和5年期以上的房贷会降息。
现在我们看降不降息,盯着7天逆回购的利率就行了,只要这个指标降息了,那LPR就会降,也就意味着长期利率很快也会下调。
这个14天降息,只是因为短期季末资金紧张的缘故,需要临时降一下银行的成本,我们可以忽略不计。
事实上,最近两个月,央行已经在悄悄地“放水中”了。
在央妈8月份最新的资产负债表里,其中“对中央政府债权”环比7月增加5070亿!

也就是说保持了小半年都按兵不动的央妈,在8月份一下子增持了5070亿的国债、相当于往市场投入了5070亿资金。
现在居民端、企业端和地方政府端的债务压力高企,加杠杆的空间有限。
目前想要发展经济,唯一可行的只剩下中央加大财政政策了,也就是中央多发国债,央妈下场去买国债,扩大资产负债表。
这也是上面刘世锦所说的,中央发行超长期特别国债,启动10万亿刺激计划拉动经济增长。
这是我们所有人都在期待的,就看什么时候能实施了。
关注楼市的朋友,务必要关注政策,我在直播会继续解读,扫码加企微,能够听我分析政策。
另外,未来还想换房买房的朋友,务必加上企微,我还会送你我的三节换房实操课,这是必学的。
迅速扫码链接我
我的被删文章,以及其他个人一些观点,会发到下面这个公众号上,大伙可以顺便关注一下。
各位老铁们,我这个深度类的公众号已经极其稀缺了,公众号改了规则,所以一定记得星标,星标,星标。不然你收不到推送了。