新闻频道

清北毕业生入职县级中学引热议 当地教体局:可领大额补贴和奖金

2024-10-23 08:32:51   来源: 评论(0

今年8月,浙江绍兴嵊州市教育体育局发布《2024年嵊州市教育体育局下属学校公开招聘教师拟聘用人员公示》,名单显示,拟聘用对象均来自全国排名靠前的顶尖名校。有三名毕业于清华大学和北京大学,四名来自浙江大学,一名来自中国人民大学,一名厦门大学博士研究生,一名吉林大学博士研究生。10月22日,嵊州市教育体育局人事科相关工作人员表示,名单中三名来自清华、北大的毕业生现已入职。

《2024年嵊州市教育体育局下属学校公开招聘教师拟聘用人员》。图/嵊州市教育体育局

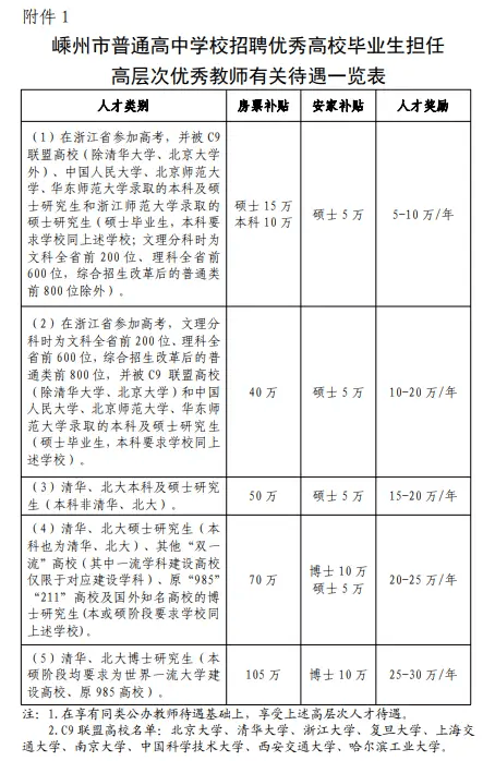
清北博士房票补贴高达105万 人才奖励25至30万一年

10月21日,嵊州市教育体育局人事科工作人员告诉海报新闻记者,8月份公布的拟聘用名单中,凡是符合人才资质的考生都可以领到所对应人才类别的补贴和奖励,人才奖励可以领5年,奖励从市人才办的人才经费中支出。名单中报考嵊州中学的清华大学和北京大学的硕士研究生也可以领取。

该工作人员表示,今年,嵊州市刚刚开始招聘名牌大学毕业生到高中任教并给予一定奖励,浙江其他县或市早已开始招聘名牌高校毕业生到高中任教。

嵊州市在引进高学历人才方面,向来舍得花钱。清华、北大博士研究生(本硕阶段均要求为世界一流大学建设高校、原985高校)的房票补贴高达105万,人才奖励也是25至30万一年。

能给出这样的待遇,与浙江省的经济实力雄厚分不开关系。据潮新闻数据,今年上半年,嵊州市实现GDP366.29亿元,同比增长7.1%,高于全省平均1.5个百分点,位列绍兴市第3位,实现高基数上的高增长。而作为“浙江第四城”的绍兴,今年一季度全市实现生产总值1852亿元,按不变价格计算,同比增长7.8%,增速位居全省第一位。由此可见,从经济实力和发展潜力来看,绍兴嵊州市具有一定的吸引力。

嵊州市普通高中学校招聘优秀高校毕业生担任高层次优秀教师有关待遇一览表

此外,近年来,亦有多名清北毕业生到深圳中小学任教。

2019年,“近30万年薪招中小学教师”的深圳龙华区招聘76名清北毕业生;南山外国语学校(集团)高级中学招聘20人,19人来自清华北大;深圳中学新引进的34名教师中,22人毕业于清北。仅这三块加起来,清北生人数就达117人。

上述两地有一个共同特征,都是经济发达地区。

顶尖名校生回流基层任教引网友热议

对这些顶尖名校生回流基层,一位网友称:“不可思议,一所县级中学竟然招了两个清北硕士当老师,还有一名北大本科毕业生!”而另一些人认为时代不同,现在就业形势不好,选择基层也未尝不可。

法治昌明:

学霸级的,就业难!

狐狐网友aFq4MF2tie:

这清北博士的待遇秒杀一众高校,工作不就是个谋生手段吗,无可厚非。

东方不败:

我们许多高官和高级知识分子。他们都是在这样的岗位上历练。以后到更大的平台为人民服务,为国家出力。知识是不会浪费的。人才是不会埋没的。金子是会发光的。

搜狐用户ykD8RYWa3T:

每年一千多万大学生、研究生毕业,就业会越来越难,清北毕业生能抢到个中小学教师,己很不错了,说不定过几年都只能送快递当保安也有可能。

真相只有一个:

我很奇怪,这些辛苦岗位的都是清北。电力移动国企都是野鸡大学。

好看的小紫薯L:

当农村小学都有清北毕业的老师时,中国教育才能真正的崛起!

专家:中小学需要优秀人才,但“清北牌”不能只成噱头

21世纪教育研究院院长熊丙奇表示,现在毕业生的就业形势跟以前不一样。2023年,我国高等教育毛入学率达到60.2%,毕业研究生数超过100万,这个规模和20世纪90年代末期的本专科生一致,这是我们必须考虑的现实,所以必须转变观念,整个市场就业,实际上是双向选择。清北毕业生入职县城中学,是市场行为,不存在所谓的人才浪费。他们必然是根据岗位提供的薪酬待遇、工作环境、工作内容进行的综合选择。

熊丙奇称,不仅是县级中学,还有一些高学历人群选择去基层街道社区工作。“某个名牌大学的毕业生必须到某个单位某个岗位才匹配,这种思想已经过时。当前更应该关注的,不是你的学历有多高,而是你自身的能力和素质能否得到社会用人单位的认可,必须建立起新的择业观念。”

有专家指出,清北生当中小学教师,符合方向,值得鼓励,但不能搞成“清北小学教师”政绩工程,弄出一个“清北牌中小学教师”的噱头,让相关部门有了政绩,对外招生有了标签。既要鼓励清北毕业生进中小学,也要保证留得下来、融得进去、做出成绩。

中国教育科学院研究员储朝晖有相同看法。他告诉九派新闻,目前,中小学教育缺乏优秀教师,或者说“粮食不足”是一个突出的问题,因此基层中小学需要有优秀的毕业生担任教师。此外,清北毕业生选择到哪里工作,是在现有的条件下做出的符合他们实际的选择,旁人不必有太多议论。

储朝晖补充称,对于这些新入职的老师来讲,名校毕业不意味着就能够成为优秀的良师。他们需要在教学岗位上不断打磨、探索,提升自己。特别是要了解学生,才能够实现目标。从名校毕业后,把教师责任当成一个新的征程,不要过多带着名校毕业的负担或者荣誉感,而是从教育实际出发,争取能够成为学生心目中的良师。


0人已对本文进行打赏
      返回顶部 关闭
      ×

      打赏支持

      打赏金额
      • 1元
      • 2元
      • 5元
      • 10元
      • 20元
      • 50元

      选择支付方式:

      确认支付