在学校被心理咨询老师评估为疑似抑郁状态后,学生如何才能返校读书?
16岁的小茵(化名)就遇到了这个难题。她在被学校评估为“疑似抑郁状态”后送返家中,经医院诊断无精神疾病,她想返校念书时,却卡在了一份《知情同意书》上。
小茵于2023年9月进入广东省湛江中医学校就读,在开学两周后,学校评估她有“抑郁状态”,建议去医院进行诊治。家长遂带小茵前往惠州第二人民医院(惠州市精神卫生中心)看病,经医生面谈和自评量表,医生最终诊断小茵未出现抑郁、焦虑、躁狂等病症。
但在家长想让小茵再次返校时,却遇到了阻力。
学校要求,除了医院的诊断证明,家长需签署一份《知情同意书》。在查看《知情同意书》内容后,家长认为签署这份《知情同意书》,便是承认孩子患有精神疾病。
家长和学校双方陷入了僵局。2023年12月底,小茵由于缺课时间过长,学籍被取消。
“我不签《知情同意书》,(校方)就取消学籍,这样对小孩子也是很不负责的。”小茵的父亲郭先生向澎湃新闻(www.thepaper.cn)表示,希望校方对孩子学籍被取消一事承担责任。
而湛江中医学校就此回应澎湃新闻称,此前曾告知家长凭相关诊断证明书返校,双方签署知情同意书后继续学习,如未治愈可以办理请假或休学手续,而逾期则按自动退学处理。退学的处理符合《中等职业学校学生的学籍管理办法》要求。
相关心理老师、专家表示,近年来,中小学对于学生心理健康愈发重视,但评估、转介存在疑似存在心理风险的学生时,各个学校没有统一印发的指导流程。对于心理问题早发现、早干预、早治疗是心理健康工作中的共识,需要加强对于家长、学校的科普,减少各方顾虑。

医院出具的诊断证明
陷入僵局的学校和家长
郭先生说,16岁的小茵于2023年9月进入湛江中医学校就读,开学十几天后,他接到了老师的通知,说小茵在校出现异常行为,要求小茵离校返家。
2024年6月5日,湛江中医学校相关负责人回复澎湃新闻(www.thepaper.cn)记者,在开学约两周时,老师收到同学反映,小茵有异常举动,“有自残行为”。于是学校请心理咨询老师介入开展心理辅导。2023年9月20日,学校心理咨询老师对小茵开展心理辅导,发现小茵情绪波动大,难以自控,并伴有躯体症状,手脚发麻,呼吸急促,手臂内侧有多条疤痕,小茵自述有过多次自杀经历。
小茵则说,开学后的一天,班主任老师要求她去了一次心理咨询室,咨询师问了她一些问题,比如以前的经历、现在的状态。小茵表示,当时班主任也有问过她是不是有不开心的情况。对于学校声称出现自伤行为,小茵说,“只用指甲抓了(手腕)。”后来,郭先生也了解到小茵的情况,但并不认为是心理问题相关的征兆,“只是发泄情绪的方式”。
湛江中医学校称,2023年9月20日,学校将小茵的状况告知小茵父亲,建议家长带小茵前往有资质的医院做全面的检查及开展相关的治疗。双方经沟通,9月21日,小茵由老师从学校送回到家中。
2023年10月底,郭先生带小茵前往惠州市第二人民医院就诊。据医院官方简介,惠州市第二人民医院创建于1966年,是三级精神心理专科医院,现为三块牌子(惠州市第二人民医院、惠州市精神卫生中心、惠州市荣军优抚医院)一套人马。经医生面谈和自评量表,医生最终诊断小茵未出现抑郁、焦虑、躁狂等病症。该医院10月31日出具的疾病诊断证明书显示,该来访者目前情绪平稳,无不适主诉,各项心理评估无异常,可进行正常的学习生活。
2023年11月下旬,学校方面给郭先生发来一份《知情同意书》,并表示,需提供三甲医院的诊断证明,再签署这份《知情同意书》可返校上课。
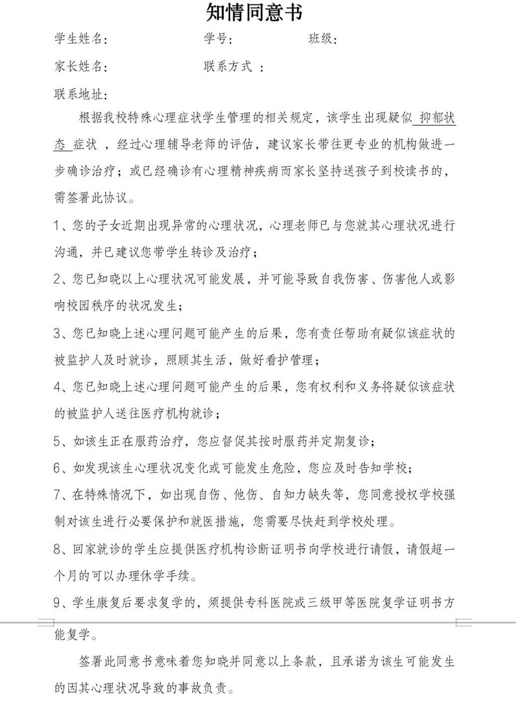
但在查看内容后,郭先生拒绝了签名。这份《知情同意书》内写明,“该学生出现疑似抑郁状态症状,经过心理辅导老师的评估,建议家长带往更专业的机构做进一步确诊治疗;或已经确诊有心理精神疾病而家长坚持送孩子到校读书的,需签署此协议。”他认为,签署这份《知情同意书》,便是承认孩子患有精神疾病。
对于《知情同意书》,湛江中医学校表示,父母是未成年子女的监护人,为了学生身体健康及生命安全,当学校发现学生有心理方面的异常表现后,学校有责任和义务将学生的状况及时告知学生家长,所以请家长签署《知情同意书》,告知家长其子女在校的具体情况,提醒家长加以关注学生的心理状况,同意授权学校在特殊情况下对该生进行必要保护和就医措施,配合学校共同加强学生的教育管理。
湛江中医学校表示,自2023年10月27日,班主任多次告知郭先生如小茵康复可凭医院诊断证明书回校复学,如未治愈可以办理请假或休学手续。
此后,双方对能否返校、是否签署《知情同意书》未达成一致,沟通陷入僵局。据家长提供的聊天记录,2023年11月29日、12月2日,校方曾提出和家长家访面谈协商事宜,但最终都并未成行。
2023年12月11日,学校向郭先生发送一份《离校学生劝返通知书》,其中写道,“同学于因开学10余天时出现疑似抑郁状态,为了您自身健康着想,经与您的父亲沟通,其同意您于2023年9月21日回家到相关医院进行诊治。您经过历时一个月治疗和休养后,虽然校方同意您凭相关诊断证明书返校,双方签署知情同意书后继续学习,但是您一直没有返校……于2023年12月22日前与校方沟通并返校就读,逾期按自动退学处理。”
2023年12月25日,郭先生接到学校通知,小茵已被视为自动退学,由班主任代办自动退学手续,取消了在校学籍。对此处理,校方解释,根据《中等职业学校学生的学籍管理办法》要求,学生一学期旷课累计90课时及以上的,可以给予退学处理。

学校要求家长签署的《知情同意书》
专家:应对学生心理异常情况缺乏明确制度
郭先生告诉澎湃新闻(www.thepaper.cn),“我不签《知情同意书》,(校方)就单方面取消学籍,这样对小孩子也是很不负责的。”
一位在上海某中学就职4年的心理老师告诉记者,如果发现疑似存在心理风险的学生,心理老师便会介入,开具《知情同意书》,建议家长带孩子前往医院就诊。“在我们学校,无法确保学生人身安全时,就需要开具《知情同意书》,表示学校已经对此事做过处理。”
但她表示,在评估、转介存在疑似存在心理风险的学生时,各个学校没有统一印发的指导流程,一般是凭借心理老师的专业能力和个人经验做出判断。“一些指导手册资料也是大家自行传来传去。”她说。
她提及,在实践中,有的学校也并不遵循指导手册建议的转介流程,实际操作流程往往更简化。对于是否建议学生病假、休学,班主任、校领导等行政层面往往有决定权。
上述心理老师表示,家长和学校容易出现对立、互相不理解的情况。“家长觉得学校要把我的孩子劝退、怕麻烦,学校会觉得家长也不想管孩子。但如果都是想为孩子好,沟通起来应该没有这么困难。”
近年来,中小学对于学生心理健康愈发重视。2023年4月,教育部等十七部门印发《全面加强和改进新时代学生心理健康工作专项行动计划(2023—2025年)》的通知,强调心理健康测评坚持预防为主、关口前移。其中提及,需要规范心理健康监测,定期开展学生心理健康测评。县级教育部门要组织区域内中小学开展心理健康测评,用好开学重要时段,每学年面向小学高年级、初中、高中、中等职业学校等学生至少开展一次心理健康测评,指导学校科学规范运用测评结果,建立“一生一策”心理健康档案。
澎湃新闻(www.thepaper.cn)获悉,许多地区如上海市、广东省面向学校、教师对于中小学学生心理危机干预处理都有编写指导手册,但并无统一的具体流程规范。
上海市教育科学研究院研究员吴增强从事学校心理辅导与儿童青少年心理的研究30多年。吴增强介绍,目前,为少数情绪、行为出现异常的学生提供转介,是学校心理健康服务的重要内容。
但他表示,目前从法律法规的角度,对于学生心理健康服务的转介、复学还没有一个明确的制度。在实践中,也有少数学校处理不当,而引起家校矛盾。“比如自伤行为,有的孩子是宣泄压力,有的是追求刺激,有的是模仿、好奇。对于这种情况,我们要重点关注,也不能马上就要他回家。班主任和心理老师就应该要进一步了解情况,展开针对性的辅导,对于问题比较严重的学生,要建议家长去医院做专业评估和治疗。”吴增强说。
他建议,对于心理问题早发现、早干预、早治疗是心理健康工作中的共识,需要加强对于家长、学校的科普,减少各方顾虑。如果学校、家长、医院互相信任,形成合力,才能够更有利于孩子的成长。